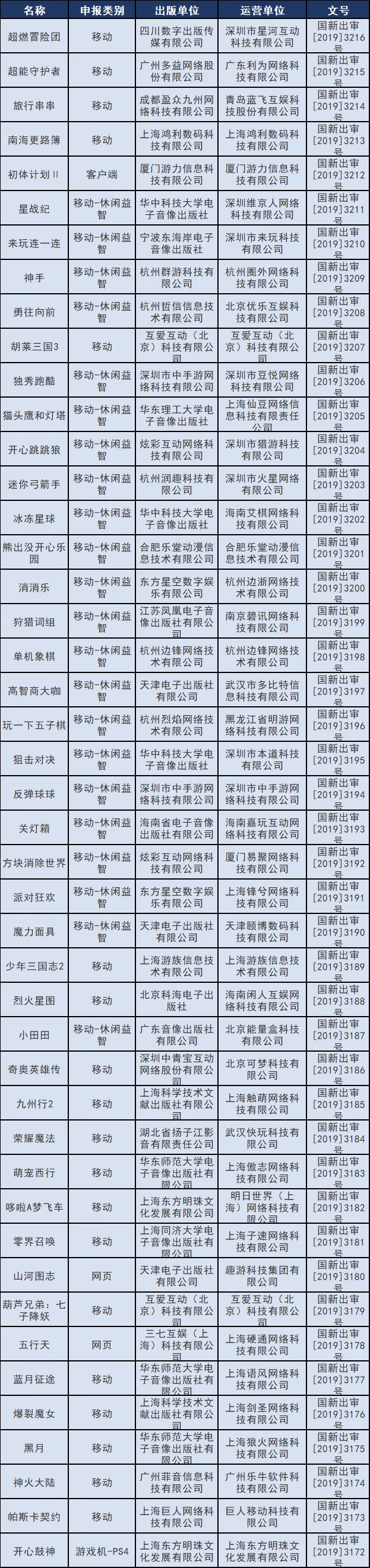
2019年11月14日,国家新闻出版广电总局公示了11月第二批过审游戏版号,本次过审游戏一共有45款,其中客户端、网页、游戏机(PS4)游戏各1款,移动游戏42款,有22款是“移动-休闲益智”游戏,游戏过审时间显示为11月14日。
在本批过审名单中,最受关注的游戏当属游族的《少年三国志2》和巨人网络的《帕斯卡契约》。
前者是源于游族网络旗下经典手游《少年三国志》,该手游于2015年公测,在4年时间里全球注册用户超过1亿人次,总流水也在今年8月时就突破了50亿。游族也于2018年1月对《少年三国志》展开了“少年PROJRCT”的IP打造计划。而《少年三国志2》也是IP打造计划的重要一环,该游戏在亮相后也广受玩家关注。
而巨人网络的《帕斯卡契约》则是当前少见一款暗黑硬核3D动作手游,游戏以极高的游戏品质向“3A手游”发起进军,前段时间也因其登上了苹果发布会而广受关注。目前该游戏在Taptap上保持了9.7的游戏评分,采取买断制付费,拥有十分不错的测试口碑。
此外在本批过审名单中,还出现了多益网络的《超能守护者》,一款横版动作沙盒手游;三七互娱的网页游戏《五行天》;中手游的休闲益智手游《反弹球球》;以及在测试版本就有着不错人气的休闲模拟经营手游《旅行串串》。
以下为具体过审名单:
