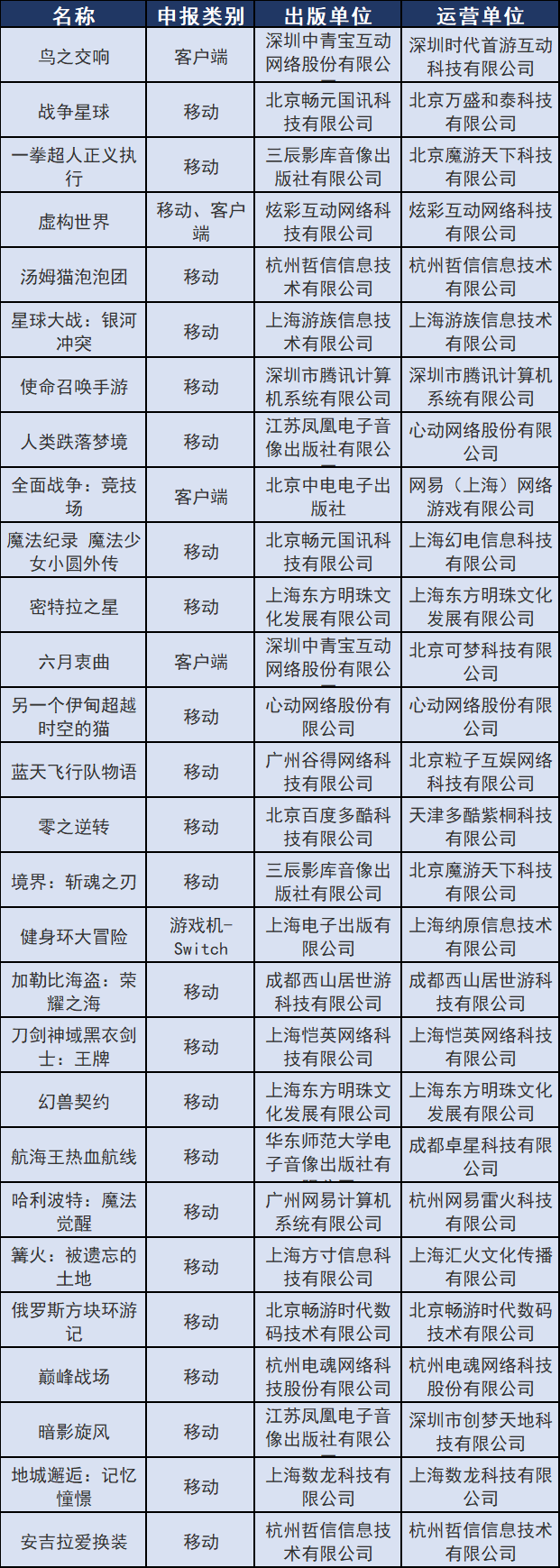
8月6日,国家新闻出版署在时隔5月后,对2020年的进口游戏过审名单做出了更新。本次一共更新了28款过审进口游戏,其中客户端游戏4款,游戏机游戏-switch一款,移动游戏26款(《虚构世界》移动、客户端双过审),虽然此次发布的版号数量不算多,不过名单中出现了多个重量级IP产品,实在是让人惊喜万分。


在该批进口游戏版号中,腾讯的《使命召唤手游》、网易《哈利波特:魔法觉醒》《全面战争:竞技场》、心动网络《另一个伊甸超越时空的猫》、B站《魔法纪录 魔法少女小圆外传》、游族网络《星球大战:银河冲突》、盛趣游戏《地城邂逅:记忆憧憬》、中手游的《航海王热血航线》、西山居《加勒比海盗:荣耀之海》、恺英网络《刀剑神域黑衣剑士:王牌》等游戏获得了版号。
此外被不少玩家在疫情间心心念念许久的Switch游戏《健身环大冒险》也出现在了本批过审名单中,国行Switch又新增一员游戏大将。

在过审游戏中可以看到进口游戏版号的重头戏仍是放在了IP游戏上,其中当前曝光信息最多的两款游戏分别是《使命召唤手游》与《哈利波特·魔法觉醒》。
《使命召唤手游》是腾讯天美工作室联合动视一起打造的《使命召唤》IP系列手游,于去年10月在海外上线了国际服,首周下载量破1亿;而《哈利波特:魔法觉醒》则是获得了原著授权,由网易制作的卡牌RPG游戏,几月前已于国内开启过双端测试。而《航海王热血航线》则是字节跳动独代中手游一款重度游戏,并在7月份开启预约。
以下为具体过审名单:

